• <xmp id="s8qg0"><nav id="s8qg0"></nav>
    <xmp id="s8qg0">
    <xmp id="s8qg0"><nav id="s8qg0"></nav>
  • <xmp id="s8qg0"><nav id="s8qg0"></nav>
    <nav id="s8qg0"><strong id="s8qg0"></strong></nav>
  • <nav id="s8qg0"></nav>
    您的位置:

    金州動態

    最高院關于網絡消費糾紛司法解釋(一)//新法速遞(第三期)

    作者:超級管理員 時間:2022-03-16 瀏覽:752


    Copyright © 1988-2023 湖南金州律師事務所 版權所有 ICP備案:湘ICP備20010741號 技術支持:長沙網站建設

    關注我們 關注我們
    電話:0731-85012988
       0731-85012987
    投訴:0731-85012983
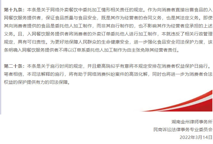
    成人黄色小说