• <xmp id="s8qg0"><nav id="s8qg0"></nav>
    <xmp id="s8qg0">
    <xmp id="s8qg0"><nav id="s8qg0"></nav>
  • <xmp id="s8qg0"><nav id="s8qg0"></nav>
    <nav id="s8qg0"><strong id="s8qg0"></strong></nav>
  • <nav id="s8qg0"></nav>
    您的位置:

    金州動態

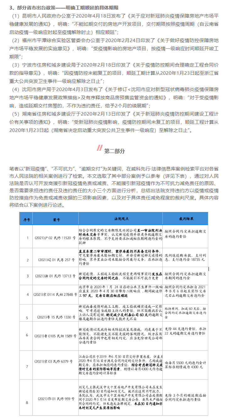
    新冠疫情背景下,逾期交房的違約責任之相關司法案例簡析

    作者:超級管理員 時間:2022-04-19 瀏覽:996


    Copyright © 1988-2023 湖南金州律師事務所 版權所有 ICP備案:湘ICP備20010741號 技術支持:長沙網站建設

    關注我們 關注我們
    電話:0731-85012988
       0731-85012987
    投訴:0731-85012983
    成人黄色小说